[Click-noise observed with moveable magnets in cochlear implants: case report and acoustic measurements]
Christian Adams 1Uwe Baumann 2
Timo Stöver 2
Tobias Weißgerber 2
1 Technical University of Darmstadt, Mechanical Engineering Department, Research Group System Reliability, Adaptive Structures, and Machine Acoustics SAM, Darmstadt, Germany
2 University Hospital Frankfurt am Main, Clinic for Otolaryngology, Frankfurt am Main, Germany
Abstract
Severe to profound hearing loss and deafness are treated with a cochlear implant (CI) fitting. Today, the indication for CI fitting in adult patients with single sided deafness (SSD) has been recognized and financed in Germany.
A magnet in the center of the CI receiver coil attaches the transmitter coil, which is worn on the outside of the head. CI from the manufacturers Advanced Bionics (Valencia, California, USA), Cochlear (Macquarie, Australia), and MED-EL (Innsbruck, Austria) are equipped with movable magnets so that MRI examinations in CI patients can be performed without side effects and without the risk of a magnet dislocation.
For a 16-year-old male adolescent presented in this case report, who suffered from SSD, the indication for a CI was established after detailed diagnostics and a CI stimulator was implanted. During the postoperative period, the patient described a click-noise of the CI magnet, which was caused by jerky movements of the head (head shaking) as well as when walking. This click-noise was perceived as a severe impairment. Despite intensive rehabilitation, no hearing success was achieved due to the click-noise, which was perceived as stressful. Finally, an explantation was performed at the patient's request.
The manufacturer checked the explant and could not find any indications of functional disorders. Acoustic measurements were performed on the explant at Technical University of Darmstadt in an anechoic chamber by “shaking” the explant repeatedly with a test set-up developed for this purpose. The equivalent continuous sound pressure level (Leq) measured at a distance of 100 mm was 29 dB above 1.5 kHz with a peak level (Lpeak) of 67.2 dB. An implant demonstration specimen was investigated as well, where a Leq of 31 dB and an Lpeak of 66.4 dB were measured using the same measurement setup.
In SSD patients, sound - similar to bone conducting hearing aids - could be transcranially transmitted via bone conduction as well as via soft tissue, so that the normal hearing ear can perceive the click-noise of the CI magnet. The click-noise showed dominant sound pressures at frequencies above 1.5 kHz. In this frequency range, bone and soft tissue conduct the sound particularly well. In addition, the transcranial attenuation at 1.5 kHz is around 0 dB, which may also contribute to the hearing of the click-noise through the healthy ear. In order to reduce click-noise, the CI model under investigation has now been modified in terms of design.
Conclusion: When advising SSD patients for a CI fitting, the possible occurrence of click-noise in the opposite ear should be pointed out.
Keywords
cochlear implants, single sided deafness, magnet noise, moving magnets, noise analysis
1. Introduction
The treatment of severe to profound hearing loss or even deafness has been revolutionized by the cochlear implant (CI). Unlike conventional hearing aids, CIs are used to bypass the damaged hair cells to achieve direct electrical transmission of signals to neural structures of the inner ear [1].
The excellent clinical results in the application of the neuroprosthesis since the mid-1980s led to an expansion of the indication for CI implantation. For example, after the first successful bilateral CI fittings in adults in 1996, the first bilateral fitting in an infant was performed in 1998 [2].
1.1 Single-sided deafness
Single-sided deafness (SSD) with normal or only slightly impaired hearing on the opposite side initially remained excluded from CI indication. In particular, CI fitting of children with SSD was ruled out, as the acceptance of the device was hardly guaranteed according to the opinion in earlier times. Many audiologists could not imagine that sufficient speech perception could be achieved with the CI system because the electrically evoked auditory sensations were too different from normal hearing.
The first study of the effectiveness of SSD fitting with a CI addressed the effects of electrical stimulation on the burden of tinnitus [3]. Many patients with acquired unilateral deafness suffer from severe, persistent tinnitus and therefore seek ways to reduce the burden induced by their tinnitus. Van de Heyning and coworkers were the first to demonstrate a significant and consistent reduction in tinnitus loudness with electrical stimulation by a CI in 20 of 21 subjects with activated CIs [3]. Also, the beneficial effect of CI fitting in terms of tinnitus distress with and without CI activation was documented by tinnitus questionnaire results.
From the same research group, the first results on the effect of CI in CI users with SSD in noise were presented in 2009, demonstrating for the first time the binaural effect of the fitting [4]. Further studies followed, including showing that the accuracy of sound localization in SSD patients can be significantly improved with CI fitting [5].
In the meantime, the indication for CI fitting in unilateral deafness in adult patients with duration of deafness below 10 years is approved and financed by most funding agencies in Germany. Children with unilateral deafness from birth can also receive CI fitting.
1.2 Cochlear implant and MRI
Magnetic resonance imaging (MRI) examinations have become increasingly common in Germany in recent years. The examination is based on very strong magnetic fields as well as magnetic interactions in the radio frequency range. Magnetic field strengths of between 1.5 T and 3 T are used in the MRI machines commonly used today. In 2009, according to the Barmer Ersatzkasse, more than 7 million MRI examinations were performed, including more than 2 million examinations of the head [6].
A magnet is located in the center of the CI receiver coil, which is necessary for the fixation of the transmitter coil worn on the outside of the head. When this internal magnet is subjected to a strong external magnetic field, a force effect occurs that depends on the characteristics of the external magnetic field. As a consequence of this force effect, which occurs during MRI examinations, painful sensations may occur [7], which can be counteracted by applying a tight head bandage. A number of CI stimulator designs allow the removal of the internal magnet to allow a painless MRI examination. In addition, removal of the magnet significantly reduces the image artifact that normally occurs and also prevents possible demagnetization.
In some cases in the past, CI stimulators with removable magnets have experienced dislocation of the magnet during MRI examinations. In this case, the magnet must be repositioned back into the silicone pocket of the transmitting coil by a minor medical procedure [8].
In order to make MRI examinations as side-effect-free as possible for CI system users and without the risk of magnet dislocation, modifications of the internal magnet have been made by the three manufacturers Advanced Bionics (Valencia, California, USA), Cochlear (Macquarie, Australia) and MED-EL (Innsbruck, Austria). The HiRes Ultra 3D (Advanced Bionics), CI6xx (Cochlear), and Mi12xx (MED-EL) implant model series use movable magnet systems that can align with the strong external magnetic field to significantly reduce the coupling of forces and prevent demagnetization (Figure 1 [Fig. 1]) [9].
Figure 1: The MED-EL Mi1200 SYNCHRONY Cochlear Implant (MED-EL, Innsbruck, Austria) is compatible with MRI at a magnetic-field strength of up to 3 T and with the possibility of removing the internal magnet (1A). The magnet is freely rotating (1B) [9]. By kind permission of MED-EL.
2. Case report
A male adolescent, 16 years old at initial presentation, presented to the consultation in June 2016 for hearing improvement along with his mother.
2.1 Medical history
In the 6th year of life, a hearing loss of the left ear had been diagnosed in connection with an inflammation of the middle ear. Since the age of 8, CROS hearing aids (CROS: contralateral routing of signals) were used to improve the hearing situation. Especially while attending school, the hearing loss would severely impair the perception of speech despite CROS fitting. No other diseases were mentioned. There were no known cases in the family with pronounced hearing loss or deafness.
2.2 Findings
Various subjective and objective audiological and neurootological examinations were performed to clarify treatment options. Supplementary imaging was performed to visualize the structures of the inner ear and brainstem.
2.2.1 Audiometry
The pure-tone audiogram showed complete deafness on the left side, normal hearing on the right side up to 4 kHz, above 4 kHz a steep decrease to 75 dB HL (hearing level) at 8 kHz. In the speech audiogram, the left side showed a discrimination loss of 100%, the right side a hearing loss for numbers of –1 dB and a discrimination loss of 0%.
Impedance measurements showed a normal tympanogram on both sides (type A according to Jerger et al. [10]). Stapedius reflexes were reliably detectable on the right side, no reflexes were detectable on the left side (ipsilateral examination).
By means of recording of distortion products otoacoustic emissions (DPOAE), DPOAE were detected on the right side, whereas no emissions were detectable on the left side.
The results of brainstem audiometry showed regular wave morphologies on the right side, whereas no stimulus responses could be visualized on the left side.
The examination of the CROS hearing aid fitting (Oldenburg sentence test in noise) showed an improvement of the speech reception threshold by 7.1 dB (signal left ear, noise right ear, free field presentation) to –4.1 dB signal to noise ratio (SNR). The technically flawless function of the CROS fitting was thus proven. However, the patient and the parents were not satisfied with the results of the fitting. In particular, the lack of improvement in directional hearing and an “overload” of the healthy ear in certain hearing situations were described.
2.2.2 Neurootological tests
The results of the spontaneous nystagmus and thermal irrigation testing revealed no evidence of balance dysfunction except for mild hyperexcitability of the left side.
2.2.3 Imaging
MRI examination of the cerebellopontine angle natively and with radiopaque material as well as a high-resolution computed tomography (CT) of the temporal bone showed unremarkable findings.
2.2.4 Promontory test
Extratympanic electrical stimulation of the left auditory nerve resulted in no auditory perception. At a stimulation rate of 63 Hz, tactile sensations (vibration) were indicated from a stimulation current intensity of 88.6 µA, which were felt to be unpleasantly strong at 183 µA.
2.3 Cochlear implant indication
In a study by Thomas et al. (2017), some children with SSD fitted with CI reported irritation at higher sound levels [11]. In the majority, children who were implanted with a CI late in life were affected by this issue. Also, these children reported suffering more from stigmatization when using the CI than children implanted with a CI at a young age. Despite positive outcomes in most early CI-implanted children with SSD, possible non-use of the CI (in 4 of 20 cases in the cited study) due to lack of hearing success and a feeling of stigmatization should be considered before an indication is made [11].
In the case of proven unilateral deafness on the left side (duration of deafness about 10 years) and, from the patient’s point of view, unsatisfactory success with hearing aid (CROS) fitting, the indication for CI fitting was made after extensive counseling of the patient and parents and discussion of the aspects mentioned in the previous section, and an application for cost coverage was submitted to the funding agency. After positive decision, surgery was scheduled and further rehabilitation was planned.
2.4 Surgery and course of CI treatment
The implantation of the CI stimulator (model Synchrony Mi1200 FLEX28, MED-EL, Innsbruck) proceeded smoothly. Functional tests performed during surgery showed normal growth functions in the derivation of electrically evoked compound action potentials (eCAP) in all stimulation electrodes [12]. Estimates of stimulus detection threshold were in the regular range for all electrodes [13], [14]. The triggering ability of the stapedius reflex was exemplarily tested by electrical pulse patterns in five electrodes and showed reflex thresholds between 19.8 qu (qu: clinical charge units) and 30.2 qu. Thus, the auditory nerve function was shown to be regular.
The first CI processor fitting appointment occurred 3 days after surgery and resulted in the patient's first auditory sensations, which, however, were found to be very unfamiliar. Initial CI fitting was completed 10 days after surgery. The free-field audiometry obtained with double blocking of the opposite ear showed hearing thresholds between 20 and 45 dB HL. In the absence of sufficient patient motivation a discrimination rate of 40% multisyllabic numbers and 0% monosyllabic test words was documented (65 dB SPL presentation level, free-field, opposite ear double blocked).
The patient’s outpatient hearing rehabilitation was performed at the Cochlear Implant Center Friedberg/Frankfurt. The final report mentioned acceptance problems when wearing the CI, which required psychological/educational counseling. In the first 4 months after initial fitting, a mean daily wearing time of 5.9 hours was documented in the data logging. In the further course, the daily wearing time was shorter between 0.2–0.4 hours. At the last appointment (approx. 1.5 years after implantation), the patient described the sound of a “clicking”: “This sound has been his companion since implantation and the reason for the mental stress, which is why he has not been able to build up acceptance towards the CI”.
To clarify the problems described by the patient, an examination of the implant was performed by representatives of the manufacturer. The implant check revealed no evidence of a technical malfunction. The noise described as clicking could not be eliminated by attaching external magnets; however, the hearing sensation became less intense with stronger magnets.
2.5 Explantation
The lack of success due to the insufficient acceptance of the CI system as well as the clicking noises of the implant magnet, which were described as very annoying, led to the patient’s wish for explantation. After a detailed discussion about the pros and cons of the measure, the explantation was performed 23 months after implantation. The explant was cleaned and disinfected after removal and, with the patient’s consent, transferred to the TU Darmstadt for acoustic measurements. After completion of the acoustic measurements, the explant was sent to the manufacturer for technical inspection. The result of the manufacturer’s examination did not indicate any malfunction of the implant.
2.6 Epicrisis
The therapy consisting of CI fitting and subsequent outpatient rehabilitation did not lead to the desired improvement of the patient’s functional hearing. The lack of hearing development and the subjective stress caused by the magnetic clicks during movements made it necessary to remove the implant after 23 months. The explantation took place without complications. The lack of acceptance of CI stimulation may be explained by a misjudgment of the time of deafness, which, according to the parents, occurred in the 6th year of life. From clinical observation it is known that in children unilateral deafness is often noticed very late by the caregiving environment and often becomes apparent too late at school entry. A malformation or damage of the auditory nerve could be excluded as a cause for the acceptance problems.
3. Methods
For reproducibly generating click sounds by the implant, an experimental setup was set up in the anechoic room of the Technical University (TU) of Darmstadt. Both a Mi1200 Synchrony demonstration specimen and the patient's Mi1200 implant were examined. The implants will be referred to as “specimens” in the following.
The design of the experimental set-up created an “unnatural” movement pattern that was different from a natural human head movement (such as shaking the head). This measure allowed the experimental setup to specifically provoke the clicking sound by setting objective parameters, such as the frequency of the excitation signal.
3.1 Measurement setup
The experimental setup is shown in Figure 2A [Fig. 2] in side view. The specimen mount was attached to an electrodynamic shaker (Shaker, LDS V201, Brüel & Kjær Sound & Vibration Measurement A/S, Nærum, Denmark) using a threaded stinger. The specimens were clamped to the specimen mount. Although manual vertical shaking easily produced the clicking sound, moving the shaker only vertically did not produce any clicking sound. Therefore, the sample was placed with a certain horizontal offset with respect to the vertical axis of movement of the shaker. In this way, a reproducible click sound could be generated as the specimens moved around several planes.
Figure 2: experimental setup that reliably reproduces click noise: side view (2A) and top view in the anechoic chamber (2B); TA: triaxial accelerometer (sensor axes: x, y, z), PR: specimen, PH: specimen mount, ST: stinger, SH: shaker (covered with sound absorbing foam in 2B), MI: microphone.
The movement of the specimen holder was recorded in the vicinity of the clamping using a triaxial accelerometer (Dytran 3093B1, Dytran Instruments, Inc., Chatsworth, California, USA) so that spatial movements of the specimens could be analyzed. Clicking noise was recorded using a microphone (GRAS 46AE ½" CCP free-field standard microphone, GRAS Sound & Vibration A/S, Holte, Denmark). All investigations took place in an anechoic chamber. The shaker and the mesh floor of the anechoic chamber were covered with sound absorbing foam to reduce self-noise and unwanted reflections, respectively, see plan view in Figure 2B [Fig. 2]. The shaker was operated with a sinusoidal signal whose frequency and amplitude were adjustable via a signal generator (9010 Function Generator, Beckman Instruments, Inc., California, USA) and an amplifier (BAA 60, Tira GmbH, Schalkau, Germany), respectively.
The measurement data were acquired digitally (Soundbook MK2, Sinus Messtechnik, Leipzig, Germany, 24-bit A/D converter, sampling rate 104,200 samples per second). Matlab software (The MathWorks, Inc., Natick, Massachusetts, USA) was used to further process the raw data and calculate sound pressure spectra.
3.2 Pre test
To reproducibly generate the click sounds of the samples, several preliminary tests were necessary in which the horizontal offset of the samples with respect to the vertical axis of motion of the shaker and the excitation signal of the shaker were varied. In addition, the signal-to-noise ratio was investigated and a suitable microphone position was determined.
The clicking noise was reproducibly produced when the specimens were mounted with approximately 75 mm horizontal offset from the vertical axis of motion of the shaker. At smaller offsets, the click noise did not reproducibly occur. At larger offsets, the shaker's coil struck the end stop, producing unwanted noise that masked the click noise of the specimens. In this configuration, the experimental setup reliably provoked clicking noises from the specimens when the shaker was operated with a sinusoidal signal with a frequency of 6 Hz. Here, the minimum stroke required to produce click noise and the maximum possible stroke of the shaker limited the amplitude of the sinusoidal signal downward and upward, respectively.
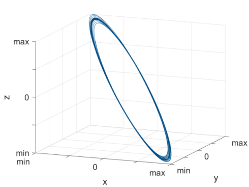
Figure 3 [Fig. 3] shows the trajectory of the specimens where the click sounds were recorded. The trajectory was calculated by double time integration from the signals of the triaxial accelerometer. It describes the path along which the specimen moved during the measurement. Thus, on the one hand, the spatial movement of the specimen could be traced. On the other hand, by comparing the deviations of individual parts of the trajectory, conclusions could be drawn about the repeatability of the specimen’s movement. For illustration purposes, the trajectory was bandpass filtered (Butterworth filter of 44th order, center frequency: 6 Hz, bandwidth: 6 Hz), so that the relevant motion of the specimen became visible at the excitation frequency of 6 Hz. The sample moved along an elliptical path. Thus, it can be confirmed that the clicking noises only occur when the specimens are not moved exclusively in the vertical direction. The deviations of individual trajectories are more than an order of magnitude smaller than the length of the total path of the specimen. Therefore, it can be assumed that the specimen moves with repeatable accuracy and that the click noise can be generated reliably.
Figure 3: Trajectory of the movement of the specimens; determined by double time integration and band pass filtering of the acceleration signals.
First, the background noise of the anechoic chamber was measured. For this purpose, only the measurement data acquisition was switched on and all other devices (shaker, amplifier, signal generator) were switched off. After that, the shaker, amplifier, and signal generator were switched on and a measurement was performed without a specimen clamped, so that interfering influences of the experimental setup could be identified. The sound pressure was significantly dominated by noise below 1,000 Hz, which came mainly from the excitation, especially from the amplifier of the shaker. Therefore, identification of click noise below 1,000 Hz was not possible with this experimental setup. Above 1,000 Hz, the sound pressure level of the noise floor was less than –10 dB. Consequently, click noise could only be identified in the sound pressure signals above 1,000 Hz. The microphone distance was chosen so that the SNR between the click noise and the background noise of the anechoic chamber in the relevant frequency range was at least 10 dB. For this purpose, the microphone had to be positioned as close as possible to the specimen, since otherwise the clicking noise, which decreases with increasing distance, would have been masked by the background noise and thus would no longer have been measurable. However, the microphone had to be more than one airborne sound wavelength away from the specimen in order to achieve far-field conditions to obtain a valid measurement result. Since the click noise could be identified mainly above 3,000 Hz with more than 10 dB SNR, the microphone was placed at a distance of 100 mm from the specimen (see top view in Figure 2B [Fig. 2]).
4. Results
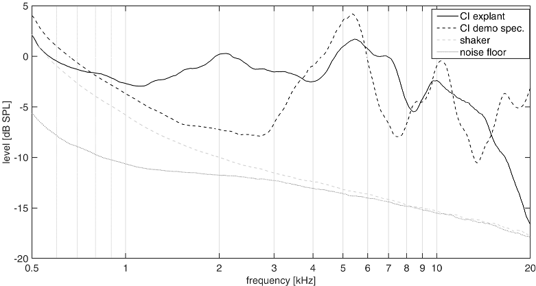
The results of the sound pressure level measurements at an excitation frequency of 6 Hz are shown as amplitude spectrum for the two test conditions CI implant and CI demonstration specimen in Figure 4 [Fig. 4]. In addition, the noise floor of the measurement system and the spectrum of the running shaker without clamped CI are shown. For better representability the spectra were smoothed with a constant window of 130 frequency samples (corresponding to approximately 100 Hz).
Figure 4: Sound pressure level when the CI (dark grey, solid line) or the CI demonstration specimen (dark grey, dashed line) is excited by the shaker for the frequency range from 500 Hz and above. Furthermore, the spectrum of the shaker operating without specimen mounted (light gray, dashed line) and the noise floor of the anechoic chamber (light gray, dotted line) are illustrated.
The sound pressure over time is shown for the CI implant in Figure 5 [Fig. 5] and for the CI demonstration specimen in Figure 6 [Fig. 6]. For better visualization of the signal in the relevant frequency range, the time signal was filtered with a fifth-order high-pass filter (Butterworth filter) with a cutoff frequency of 1.5 kHz. The audio recordings of the click sounds of the CI demonstration specimen and the CI explant after high-pass filtering are attached as appendices Attachment 1 [Att. 1] and Attachment 2 [Att. 2].
Figure 5: Sound pressure vs. time during measurement with CI-explant Mi1200. Top: Six sequential excitations by the shaker. Bottom: Single excitation by the shaker.
Figure 6: Sound pressure vs. time during measurement with CI demonstration specimen Mi1200. Top: Six sequential excitations by the shaker. Bottom: Single excitation by the shaker.
In the frequency range above 1.5 kHz, the equivalent continuous sound pressure level (Leq) due to the mechanical excitation of the CI was 29 dB. With the CI demonstration specimen, a Leq of 31 dB was determined here. The peak level Lpeak was 67.2 dB when measured with the CI and 66.4 dB when measured with the CI demonstration specimen.
5. Discussion
The increasing frequency of MRI examinations poses a challenge to CI system developers because, in addition to disturbing the magnetic field, the magnet integrated in the stimulator leads to strong forces on the structures surrounding the magnet. In addition, demagnetization of the internal magnet can be expected with repeated MRI examinations. Meanwhile, three manufacturers (MED-EL, Innsbruck, COCHLEAR, Macquarie, Advanced Bionics, Valencia) have changed the design of the stimulator and developed movable magnet systems that align with the strong external magnetic field of the MRI.
The mobility of the stimulator magnet is achieved through different design principles. The Synchrony Mi1200 implant in the case study described here has a magnetic dipole that is able to rotate. Apparently, the magnet’s bearing could be designed with a certain amount of backlash only. During certain movements, impulse-like contact can occur between the inner and outer parts of the bearing, generating sound events. Presumably, the click sound component introduced into the skull bone reaches the inner ear and, if sufficiently sensitive, can lead to auditory perceptions. However, users with conventional CI indications usually have at least profound hearing loss, so such click sounds remain inaudible.
In CI patients with single-sided deafness (SSD), the unaided ear has normal hearing and is thus sufficiently sensitive to perceive these soft clicking sounds. The purpose of this case report is to highlight the problem of sound emission with moving CI magnets. A young patient described credibly that during quick movements of the head (head shaking) as well as during walking unpleasant clicking noises occur, which in combination with an unsatisfactory hearing success finally affected the acceptance of the CI fitting to such an extent that an explantation was desired and carried out.
A special measurement setup was used to investigate which movement trajectories can evoke impulse-like sound events. The intensity and characteristics of click sounds were analyzed with a special measurement setup in an anechoic room.
5.1 Technical measurements and acoustic transmission paths
The patient's CI implant as well as a CI demonstration specimen of the same implant type were mechanically excited reproducibly with the same excitation and motion trajectory using a shaker in the anechoic room of the TU Darmstadt. The click sound could be reproducibly generated with the described experimental setup and characterized by means of sound pressure level measurements. The amplitude spectrum of the measurements showed the highest energy of the clicking noise in the frequency range above 3 kHz with a maximum at 4.5 to 7 kHz. In the frequency range above 1.5 kHz, which is relevant for the perception of the clicking noise, the equivalent continuous sound level (Leq) due to the mechanical excitation of the two specimens was 29–31 dB with a peak level of 66.4–67.2 dB.
However, in the implanted condition, it can be assumed that only a small fraction of the click noise will propagate as airborne sound. In CI patients with SSD, the clicking could in principle reach the normal-hearing ear via several sound propagation paths and be perceived there as noise. The main sound propagation paths have not yet been investigated in CI patients. However, the following sound propagation paths (transcranial transmission paths) are conceivable, which are summarized in the context of bone conduction hearing aids (BCHAs) by Dobrev et al. [15]: Sound propagation through the skull bones (bone conduction) and sound propagation through tissues such as the soft tissue surrounding the skull. Numerical studies using a finite element model of a human head show that structure-borne sound energy in the human head propagates mainly through these two paths [16]. When stimulated at the mastoid, structure-borne sound flows mainly to the base of the skull in the region of the foramen magnum [16]. Nevertheless, a significant portion of the structure-borne sound may travel from the ipsilateral mastoid (site of stimulation) to the contralateral inner ear [16], [17]. Sound conduction through the interior of the skull (cerebral and cerebrospinal fluids) are also mentioned as possible transmission paths [18], [19], [20], [21], but in numerical simulations they show significantly lower structure-borne sound energies [16], especially in the frequency range above 1.5 kHz, which is relevant here, and thus seem to play a rather minor role for the transcranial sound conduction of the click sounds analyzed here. Structure-borne sound can excite the otic capsule at the contralateral inner ear to vibrate [22], [23], be radiated into the external auditory canal [24], [25], or be transmitted by inertial movements of the ossicles [26], [27], [28] or the inner ear fluid [29], [30]. Similarly, structure-borne sound transmission is possible via the internal auditory canal, the cochlear aqueduct, or the vestibular aqueduct into the cochlea [18], [19], [20], [21], so that clicks generated by the implant could be perceived as noise by CI-supplied SSD patients in the normal-hearing ear.
A measure of the strength of structure-borne sound transmission is the acceleration spectrum related to the force spectrum, which is referred to as accelerance. In the frequency range relevant here, i.e., above 1.5 kHz, the accelerance increases, so that structure-borne sound is transmitted increasingly better above 1.5 kHz [17]. At the same time, structure-borne sound decays more rapidly with increasing distance from the location of stimulation [17].
Transcranial attenuation describes the difference between ipsilateral and contralateral structure-borne sound. It is around 0 dB up to about 1.8 kHz, increases to about 10 dB between 3 kHz and 5 kHz, and decreases to about 4 dB at 8 kHz (excitation at the mastoid). However, transcranial attenuation varies between individuals by up to 40 dB and depends on the location of stimulation [31].
The characteristics of clicks, as well as the high transcranial structure-borne sound conduction above 1.5 kHz, mean that clicks generated by magnet movements of a CI receiving coil can be perceived as noise in the normal-hearing ear in SSD patients if the excitation is appropriately strong. The high transcranial structure-borne sound conduction manifests itself in both increased acceleration and low transcranial attenuation.
5.2 Relevance of the findings to everyday life
The motivation for the technical measurements described in the current study was feedback from several CI users with single-sided deafness on the occurrence of click-like auditory sensations during movements. These occurred exclusively with implant systems with movable magnetic components. In addition, for the above mentioned implant types, shaking the implants in the operating room prior provision produced a clicking sound that was clearly perceptible via airborne sound. Intraoperative excitations by shaking movements have shown that the clicking noises are particularly audible for certain deflection directions depending on the implant model (cf. video material Attachment 3 [Att. 3] and Attachment 4 [Att. 4]).
In the implant model investigated in this study a clicking noise could only be generated by simultaneous movement in several different planes when excited by a shaker in the experimental setup.
When assessing the potential annoyance of the noise perceived by CI patients, it must be taken into account that the clicking noise has an impulse-like character and is thus potentially perceived as more annoying than, for example, noise-like signals with an identical equivalent continuous sound level (Leq). This is taken into account, for example, in the measurement of rating levels at the workplace by adding up to 6 dB to the measured rating level [32]. In contrast, the subjectively perceived annoyance of sounds tends to correlate with psychoacoustic loudness as well as with other psychoacoustic metrics. The exact correlations can usually only be determined in listening experiments [33].
It is to be expected that the movements of CI users performed in everyday life usually lead to less complex and possibly also smaller acceleration processes of the implant in the head than they were provoked in the laboratory. The patient presented in this paper describes the occurrence of the clicking sounds during all possible head movements, especially when they are in a jerky way. At an appointment of the patient in the clinic prior to explantation, the patient demonstrated to two of the authors of this paper the rapid, jerky head movements with the loudest auditory sensations. The clicking noise was clearly audible via airborne sound in the soundproof listening booth, but was not measurably quantifiable by sound level measurements due to the strong wind noise resulting from the head movement. The patient's auditory sensation was described as very loud (comparable to a ring hitting a tabletop). While clicking no longer was audible when the transmitter coil of the processor was worn over the implant via airborne sound in the listening booth, an annoying clicking noise was still perceived by the patient. Another CI user of the same implant type with single-sided deafness with normal hearing in the opposite ear (surgery in May 2018) described relatively soon after surgery the perception of a clicking noise during rapid head movements, but also, for example, when running down stairs. In this case, however, the noise was only present when the CI processor was not worn and the transmitting coil was not placed over the implant. This patient shows a very good hearing success and a high overall satisfaction when using the CI system, so that the CI is worn almost all day long and the clicking noise described by him is disturbing but only rarely perceptible. The patient would have wished that the potential generation of clicking noise had been pointed out in the consultation before the CI surgery. Based on the experience of the cases described, all patients with normal hearing or minor hearing loss in the opposite ear have been informed about possible clicking noises in the opposite ear when using the implant systems with movable magnets during the technical CI consultation since the end of 2018.
5.3 Discussion of the magnet design
The measurement results presented in this paper were obtained on two specimens (a CI implant and a CI demonstration specimen) of the Mi1200 series from the manufacturer MED-EL. Similar clicking noises were also detected when implants with moving magnets from other manufacturers were shaken, such as the Nucleus 6xx series (COCHLEAR) and the Advanced Bionics HiRes Ultra 3D series (cf. video material Attachment 3 [Att. 3] and Attachment 4 [Att. 4]).
The implant studied here has a disc-shaped magnet that is free to rotate (see Figure 1 [Fig. 1]). To allow free rotation, the magnet must be installed with some amount of backlash in the implant. Other magnet designs have been patented [34], [35]. For example, there are designs with multiple spherical or rod-shaped magnets that are rotatably mounted in the implant. When the transmitting coil is placed, the magnetic spheres or rods align with the magnetic field of the magnet of the transmitting coil so that the transmitting coil is fixed to the outside of the head. During MRI examinations, on the other hand, the magnetic spheres or rods can align themselves along the magnetic field in the MRI. This results in fewer forces and torques acting on the implant, allowing MRI examinations without side effects or risk of magnet dislocation. Originally, such magnet designs were not considered with respect to the potential development of clicking noise. Rather, such magnets must be designed so that the attractive forces between the individual magnet balls or rods are less than between the magnet balls or rods and the transmitting coil magnet so that the transmitting coil can be fixed to the outside of the head with sufficient fitting strength. The extent to which such magnet designs can also reduce click noise depends largely on the existing backlash of the individual magnetic balls or bars.
In the meantime, the design of the Mi12xx implant magnets has been modified by the manufacturer MED-EL so that the observed clicking noises during rapid head movements no longer occur even when no processor is worn.
6. Outlook
Implants with moving magnets should be designed in such a way that clicking noises ideally do not occur and the magnet can still move to enable MRI examinations. The manufacturer MED-EL has already been able to modify the design of its Mi12xx implants. However, it has not yet been investigated to what extent other magnet designs can promote the occurrence of clicking noises and how they would have to be constructively modified to prevent clicking noises. Established concepts exist in mechanical and automotive engineering to allow motion while not generating unwanted noise [36]. Transferring such concepts to magnet designs of CI implants may help to modify other magnet designs to eliminate clicking noises. The extent to which such concepts can also be implemented within the size of a CI implant should be investigated in future work. It should be noted that the excitation trajectory at which strong clicking noises occur depends on the corresponding magnet design. For this reason, an improved measurement setup should be developed and implemented, with which different excitation trajectories can be reproduced as realistically as possible. This should also include a realistic connection of the CI implant to the measurement setup in order to be able to investigate the actual coupling of structure-borne sound and its transcranial transmission in more detail. So far, transcranial transmission paths have been discussed mainly with respect to BCHAs [15], [16], [17], [18], [19], [20], [21], [22], [23], [24], [25], [26], [27], [28], [29], [30], [31]. BCHAs are attached to the skull differently compared to CI implants. Therefore, the transcranial transmission of structure-borne sound in CI implants might also differ from the transcranial transmission in BCHAs. In particular, the influence of the CI transmitter (external coil of the sound processor) on the click sounds should also be investigated in more detail, as it has already been shown in the present cases that the placement of the transmitter can significantly reduce or even completely avoid the click sounds [37].
7. Conclusion
Patients with unilateral deafness with near-normal hearing in the opposite ear should be advised of the possible perception of clicking noises in the opposite ear if CI treatment is planned. These noises usually occur only when the transmitting coil of the sound processor is put down.
When designing moving magnets, the noise provoked by bearing backlash should be taken into account and prevented. The implant model used in the present case study has already been revised accordingly. However, an experimental proof of the reduction in clicking noise is still pending.
The development of a special measurement setup for the acoustic investigation of magnetic bearing designs appears necessary.
Notes
Competing interests
The authors declare that they have no competing interests.
Acknowledgement
The authors would like to thank Mr. Mario Kupnik and Mr. Matthias Rutsch from the Department of Measurement and Sensor Technology at TU Darmstadt for the opportunity to use the anechoic chamber.
The authors thank the two unknown reviewers for hints to improve the manuscript. Ms. Michaela Kroth and Ms. Silke Helbig provided videos on the noise emission of different CI models.
We further thank the patient of this case presentation for letting us use the CI explant for examination purposes.
References
[1] Wilson BS. The remarkable cochlear implant and possibilities for the next large step forward. Acoust Today. 2019;15:53-61. DOI: 10.1121/AT.2019.15.1.55[2] Müller J. Bilaterale Cochleaimplantatversorgung [Bilateral cochlear implants]. HNO. 2017 Jul;65(7):561-70. DOI: 10.1007/s00106-017-0370-8
[3] Van de Heyning P, Vermeire K, Diebl M, Nopp P, Anderson I, De Ridder D. Incapacitating unilateral tinnitus in single-sided deafness treated by cochlear implantation. Ann Otol Rhinol Laryngol. 2008 Sep;117(9):645-52. DOI: 10.1177/000348940811700903
[4] Vermeire K, Van de Heyning P. Binaural hearing after cochlear implantation in subjects with unilateral sensorineural deafness and tinnitus. Audiol Neurootol. 2009;14(3):163-71. DOI: 10.1159/000171478
[5] Döge J, Baumann U, Weissgerber T, Rader T. Single-Sided Deafness: Impact of Cochlear Implantation on Speech Perception in Complex Noise and on Auditory Localization Accuracy. Otol Neurotol. 2017 Dec;38(10):e563-9. DOI: 10.1097/MAO.0000000000001520
[6] BARMER. Anzahl der Untersuchungen per Magnetresonanztomographie in Deutschland 2009. Pressemappe zum Barmer GEK Arztreport 2011 − Pressekonferenz der Barmer GEK (29.05.2020). 2020. Verfügbar unter/Available from: https://de.statista.com/statistik/daten/studie/172710/umfrage/mrt---untersuchungszahlen-deutschland-2009/
[7] Weiss R, Linke A, Loth A, Fischer K, Kramer S, Leinung M, Stöver T, Helbig S. Systematische Untersuchung der Komplikationen nach MRT bei Hörimplantat-Patienten. In: Diez A, Hrsg. Abstract- und Posterband HNO-Kongress 2020. Welche Qualität macht den Unterschied; 2020. DOI: 10.1055/s-0040-1711788
[8] Leinung M, Loth A, Gröger M, Burck I, Vogl T, Stöver T, Helbig S. Cochlear implant magnet dislocation after MRI: surgical management and outcome. Eur Arch Otorhinolaryngol. 2020 May;277(5):1297-1304. DOI: 10.1007/s00405-020-05826-x
[9] Wagner F, Wimmer W, Leidolt L, Vischer M, Weder S, Wiest R, Mantokoudis G, Caversaccio MD. Significant Artifact Reduction at 1.5T and 3T MRI by the Use of a Cochlear Implant with Removable Magnet: An Experimental Human Cadaver Study. PLoS One. 2015;10(7):e0132483. DOI: 10.1371/journal.pone.0132483
[10] Jerger J, Jerger S, Mauldin L. Studies in impedance audiometry. I. Normal and sensorineural ears. Arch Otolaryngol. 1972 Dec;96(6):513-23. DOI: 10.1001/archotol.1972.00770090791004
[11] Thomas JP, Neumann K, Dazert S, Voelter C. Cochlear Implantation in Children With Congenital Single-Sided Deafness. Otol Neurotol. 2017 Apr;38(4):496-503. DOI: 10.1097/MAO.0000000000001343
[12] Spitzer P. ART Guide. Introduction to the MED-EL ART System; 2007.
[13] Brill S, Müller J, Hagen R, Möltner A, Brockmeier SJ, Stark T, Helbig S, Maurer J, Zahnert T, Zierhofer C, Nopp P, Anderson I, Strahl S. Site of cochlear stimulation and its effect on electrically evoked compound action potentials using the MED-EL standard electrode array. Biomed Eng Online. 2009 Dec;8:40. DOI: 10.1186/1475-925X-8-40
[14] Bahmer A, Peter O, Baumann U. Recording and analysis of electrically evoked compound action potentials (ECAPs) with MED-EL cochlear implants and different artifact reduction strategies in Matlab. J Neurosci Methods. 2010 Aug;191(1):66-74. DOI: 10.1016/j.jneumeth.2010.06.008
[15] Dobrev I, Sim JH, Stenfelt S, Ihrle S, Gerig R, Pfiffner F, Eiber A, Huber AM, Röösli C. Sound wave propagation on the human skull surface with bone conduction stimulation. Hear Res. 2017 Nov;355:1-13. DOI: 10.1016/j.heares.2017.07.005
[16] Chang Y, Kim N, Stenfelt S. Simulation of the power transmission of bone-conducted sound in a finite-element model of the human head. Biomech Model Mechanobiol. 2018 Dec;17(6):1741-55. DOI: 10.1007/s10237-018-1053-4
[17] Chang Y, Kim N, Stenfelt S. The development of a whole-head human finite-element model for simulation of the transmission of bone-conducted sound. J Acoust Soc Am. 2016 Sep;140(3):1635. DOI: 10.1121/1.4962443
[18] Sohmer H, Freeman S, Geal-Dor M, Adelman C, Savion I. Bone conduction experiments in humans – a fluid pathway from bone to ear. Hear Res. 2000 Aug;146(1-2):81-8. DOI: 10.1016/s0378-5955(00)00099-x
[19] Sohmer H, Freeman S. Further evidence for a fluid pathway during bone conduction auditory stimulation. Hear Res. 2004 Jul;193(1-2):105-10. DOI: 10.1016/j.heares.2004.03.015
[20] Sim JH, Dobrev I, Gerig R, Pfiffner F, Stenfelt S, Huber AM, Röösli C. Interaction between osseous and non-osseous vibratory stimulation of the human cadaveric head. Hear Res. 2016 Oct;340:153-60. DOI: 10.1016/j.heares.2016.01.013
[21] Röösli C, Dobrev I, Sim JH, Gerig R, Pfiffner F, Stenfelt S, Huber AM. Intracranial Pressure and Promontory Vibration With Soft Tissue Stimulation in Cadaveric Human Whole Heads. Otol Neurotol. 2016 Oct;37(9):e384-90. DOI: 10.1097/MAO.0000000000001121
[22] Stenfelt S. Inner ear contribution to bone conduction hearing in the human. Hear Res. 2015 Nov;329:41-51. DOI: 10.1016/j.heares.2014.12.003
[23] von Békésy G. Experiments in hearing. New York: McGraw-Hill;1960.
[24] Brummund MK, Sgard F, Petit Y, Laville F. Three-dimensional finite element modeling of the human external ear: simulation study of the bone conduction occlusion effect. J Acoust Soc Am. 2014 Mar;135(3):1433-44. DOI: 10.1121/1.4864484
[25] Stenfelt S, Wild T, Hato N, Goode RL. Factors contributing to bone conduction: the outer ear. J Acoust Soc Am. 2003 Feb;113(2):902-13. DOI: 10.1121/1.1534606
[26] Homma K, Shimizu Y, Kim N, Du Y, Puria S. Effects of ear-canal pressurization on middle-ear bone- and air-conduction responses. Hear Res. 2010 May;263(1-2):204-15. DOI: 10.1016/j.heares.2009.11.013
[27] Stenfelt S. Middle ear ossicles motion at hearing thresholds with air conduction and bone conduction stimulation. J Acoust Soc Am. 2006 May;119(5 Pt1):2848-58. DOI: 10.1121/1.2184225
[28] Stenfelt S, Hato N, Goode RL. Factors contributing to bone conduction: the middle ear. J Acoust Soc Am. 2002 Feb;111(2):947-59. DOI: 10.1121/1.1432977
[29] Kim N, Homma K, Puria S. Inertial bone conduction: symmetric and anti-symmetric components. J Assoc Res Otolaryngol. 2011 Jun;12(3):261-79. DOI: 10.1007/s10162-011-0258-3
[30] Skagerstrand Å, Stenfelt S, Arlinger S, Wikström J. Sounds perceived as annoying by hearing-aid users in their daily soundscape. Int J Audiol. 2014 Apr;53(4):259-69. DOI: 10.3109/14992027.2013.876108
[31] Stenfelt S. Transcranial attenuation of bone-conducted sound when stimulation is at the mastoid and at the bone conduction hearing aid position. Otol Neurotol. 2012 Feb;33(2):105-14. DOI: 10.1097/MAO.0b013e31823e28ab
[32] Normenausschuss Akustik, Lärmminderung und Schwingungstechnik (NALS) im DIN und VDI. DIN 45645-2:2012-09 Ermittlung von Beurteilungspegeln aus Messungen – Teil 2: Ermittlung des Beurteilungspegels am Arbeitsplatz bei Tätigkeiten unterhalb des Pegelbereiches der Gehörgefährdung; ICS 17.140.20. Berlin: Beuth Verlag; 2012.
[33] Fastl H, Zwicker E. Psychoacoustics: Facts and models. 3. Aufl. Berlin, New York: Springer; 2007. DOI: 10.1007/978-3-540-68888-4
[34] Sung JL, Smith JG. Cochlear implants having MRI-compatible magnet apparatus; 2016.
[35] Sung JL, Walter JL, Smith JG, Gommel U, Reed SM. Cochlear implants having MRI-compatible magnet apparatus and associated methods; 2015.
[36] Kollmann FG, Schösser TF, Angert R. Praktische Maschinenakustik. Berlin, New York: Springer; 2006.
[37] Kroth M, Loth A, Stöver T, Helbig S. Werden Magnet-bedingte Nebengeräusche bei Cochlea Implantaten (CI) mit rotierbaren Magneten von Patienten wahrgenommen? In: Diez A, Hrsg. Abstract- und Posterband HNO-Kongress 2020. Welche Qualität macht den Unterschied; 2020. DOI: 10.1055/s-0040-1711745



